Product Summary
The LM358 is a Dual differential input operational amplifier. The LM358 has several distinct advantages over standard; (2)operational amplifier types in single supply applications. They LM358 can operate at supply voltages as low as 3.0 V or as high as 32 V, with quiescent currents about one–fifth of those associated with the MC1741 (on a per amplifier basis).
Parametrics
LM358 absolute maximum ratings: (1)Power Single Supply Voltage: 32 V; (2)Power Single Split Voltage: ± 16 V; (3)Input Differential Voltage Range VIDR: ±32 V; (4)Input Common Mode Voltage Range VICR: –0.3 to 32 V; (5)Junction Temperature TJ: 150℃; (6)Storage Temperature Range Tstg: –55℃ to +125℃.
Features
LM358 features: (1)Short Circuit Protected Outputs; (2)True Differential Input Stage; (3)Single Supply Operation: 3.0 V to 32 V; (4)Low Input Bias Currents; (5)Internally Compensated; (6)Common Mode Range Extends to Negative Supply; (7)Single and Split Supply Operation; (8)Similar Performance to the Popular MC1558; (9)ESD Clamps on the Inputs Increase Ruggedness of the Device without Affecting Operation.
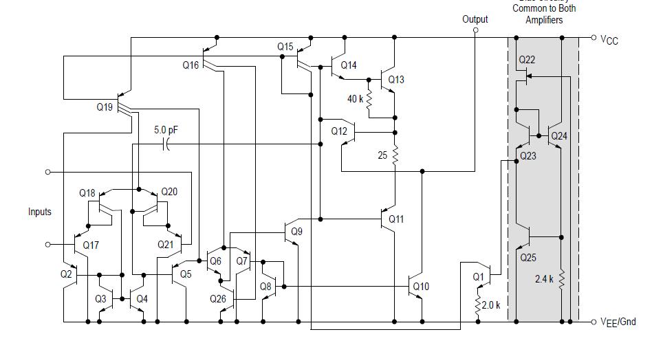
Diagrams

| Image | Part No | Mfg | Description | ![]() |
Pricing (USD) |
Quantity | ||||||||||||
|---|---|---|---|---|---|---|---|---|---|---|---|---|---|---|---|---|---|---|
![]() |
![]() LM358 |
![]() Other |
![]() |
![]() Data Sheet |
![]() Negotiable |
|
||||||||||||
![]() |
![]() LM358A |
![]() Other |
![]() |
![]() Data Sheet |
![]() Negotiable |
|
||||||||||||
![]() |
![]() LM358AD |
![]() STMicroelectronics |
![]() Operational Amplifiers - Op Amps Dual Low Power |
![]() Data Sheet |
![]()
|
|
||||||||||||
![]() |
![]() LM358ADE4 |
![]() Texas Instruments |
![]() Operational Amplifiers - Op Amps Dual Operational Amplifier |
![]() Data Sheet |
![]()
|
|
||||||||||||
![]() |
![]() LM358ADG4 |
![]() Texas Instruments |
![]() Operational Amplifiers - Op Amps Dual Operational Amplifier |
![]() Data Sheet |
![]()
|
|
||||||||||||
![]() |
![]() LM358ADGKR |
![]() Texas Instruments |
![]() Operational Amplifiers - Op Amps Dual Operational Amplifier |
![]() Data Sheet |
![]()
|
|
||||||||||||
![]() |
![]() LM358ADGKRG4 |
![]() Texas Instruments |
![]() Operational Amplifiers - Op Amps Dual Operational Amplifier |
![]() Data Sheet |
![]()
|
|
||||||||||||
![]() |
![]() LM358ADR |
![]() Texas Instruments |
![]() Operational Amplifiers - Op Amps Dual Op Amp |
![]() Data Sheet |
![]()
|
|
||||||||||||
(China (Mainland))










