Product Summary
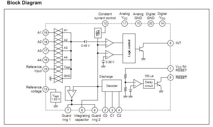
The m62301fp is an integrating A/D converter, being connected to a microcomputer unit. By using selection signals and counter clock signals from the unit, a 10 to 12-bit A/D converter can be created at a low cost. The integration time and resolution can be set at the users option by changing external parameters. In addition, the built-in circuit offset, delay time and temperature fluctuation are adjustable, enabling a wide range of applications. The m62301fp has a 3 input decoder circuit, high-precision reference voltage (1.22 V) generator, current supply and comparator for integration, and voltage-monitoring reset circuit for a 5 V power supply. It is also equipped with girdling to prevent current leak from integration capacitor. The m62301fp is suitable for High-precision control systems such as temperature control and speed control.
Parametrics
m62301fp absolute maximum ratings: (1)Analog section supply voltage VCC: 15 V; (2)Digital section supply voltage VDD: 8 V; (3)Digital input voltage VID: –0.3 to VDD + 0.3 V; (4)Analog input voltage VIA: –0.3 to VDD + 0.3 V; (5)INT output current IOINT: 6 mA; (6)Reset output current IORE: 6 mA; (7)INT output withstand voltage VINT: 15 V; (8)Reset output withstand voltage VRESET: 15 V; (9)Reset supply voltage VRE: 6 V; (10)Power dissipation Pd: 990 (P) / 660 (FP) mW; (11)Operating temperature Topr: –20 to +75℃; (12)Storage temperature Tstg: –40 to +125℃.
Features
m62301fp features: (1)Separate power supplies for analog section and digital section; (2)Low power dissipation: 2 mA (Typ) (1 mA for A/D conversion and the other 1 mA for reset); (3)Linear error: ±0.02% (Typ); (4)Conversion time: 526 μs/ch (Typ); (5)Built-in system reset: 4.45 V (Typ).
Diagrams

| Image | Part No | Mfg | Description | ![]() |
Pricing (USD) |
Quantity | ||||||||||||
|---|---|---|---|---|---|---|---|---|---|---|---|---|---|---|---|---|---|---|
![]() |
![]() M62301FP |
![]() Other |
![]() |
![]() Data Sheet |
![]() Negotiable |
|
||||||||||||
| Image | Part No | Mfg | Description | ![]() |
Pricing (USD) |
Quantity | ||||||||||||
![]() |
![]() M623 |
![]() Flambeau |
![]() Enclosures, Boxes, & Cases 11x6-3/4x1-3/4 (2.04cf)13 Cmprtmnts |
![]() Data Sheet |
![]()
|
|
||||||||||||
![]() |
![]() M62301FP |
![]() Other |
![]() |
![]() Data Sheet |
![]() Negotiable |
|
||||||||||||
![]() |
![]() M62301SP |
![]() Other |
![]() |
![]() Data Sheet |
![]() Negotiable |
|
||||||||||||
![]() |
![]() M62320FP |
![]() Other |
![]() |
![]() Data Sheet |
![]() Negotiable |
|
||||||||||||
![]() |
![]() M62320P |
![]() Other |
![]() |
![]() Data Sheet |
![]() Negotiable |
|
||||||||||||
![]() |
![]() M62332FP |
![]() Other |
![]() |
![]() Data Sheet |
![]() Negotiable |
|
||||||||||||
(China (Mainland))









