Product Summary
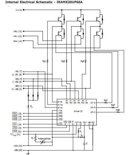
The IRAMX20UP60A 2 is a 20A, 600V Integrated Power Hybrid IC for Appliance Motor Drives applications such air conditioning systems and compressor drivers as well as in light industrial application. The technology of the IRAMX20UP60A 2 offers an extremely compact, high performance AC motor-driver in a single isolated package to simplify design. The IRAMX20UP60A 2 is a combination of IR’s low VCE(on) Punch-Through IGBT technology and the industry benchmark 3 phase high voltage, high speed driver in a fully isolated thermally enhanced package. A built-in temperature monitor and input logic protection function, along with the short-circuit rated IGBTs and integrated under-voltage lockout function, deliver high level of protection and fail-safe operation. Using a Single in line package (SiP2) with heatspreader for the power die along with full transfer mold structure minimizes PCB space and resolves isolation problems to heatsink.
Parametrics
IRAMX20UP60A 2 absolute maximum ratings: (1)VCES / VRRM, IGBT/Diode Blocking Voltage: 600V; (2)V+, Positive Bus Input Voltage: 450V; (3)IO @ TC=25℃, RMS Phase Current: 20A; (4)IO @ TC=100℃, RMS Phase Current: 10A; (5)IO, Pulsed RMS Phase Current: 35A; (6)FPWM, PWM Carrier Frequency: 20 kHz; (7)Pd, Power dissipation per IGBT @ TC =25℃: 38 W; (8)VISO, Isolation Voltage (1min): 2000 VRMS; (9)TJ (IGBT & Diodes), Operating Junction temperature Range: -40 to +150℃; (10)TJ (Driver IC), Operating Junction temperature Range: -40 to +150℃; (11)T, Mounting torque Range (M3 screw): 0.5 to 0.6 Nm.
Features
IRAMX20UP60A 2 features: (1)Integrated Gate Drivers; (2)Temperature Monitor; (3)Overcurrent shutdown; (4)Fully Isolated Package; (5)Low VCE (on) Non Punch Through IGBT Technology; (6)Undervoltage lockout for all channels; (7)Matched propagation delay for all channels; (8)5V Schmitt-triggered input logic; (9)Cross-conduction prevention logic; (10)Lower di/dt gate driver for better noise immunity; (11)Motor Power range 0.75~1.5kW / 85~253 Vac; (12)Isolation 2000VRMS min; (13)UL certification pending (UL number: E78996).
Diagrams

![]() IRAM109-015SD |
![]() |
![]() IC HYBRID H-BRIDGE 1A 500V SIP-S |
![]() Data Sheet |
![]() Negotiable |
|
|||||||||||||
![]() |
![]() IRAM136-0461G |
![]() Other |
![]() |
![]() Data Sheet |
![]() Negotiable |
|
||||||||||||
![]() |
![]() IRAM136-0760A |
![]() International Rectifier |
![]() Motor / Motion / Ignition Controllers & Drivers |
![]() Data Sheet |
![]()
|
|
||||||||||||
![]() |
![]() IRAM136-0760A2 |
![]() International Rectifier |
![]() Motor / Motion / Ignition Controllers & Drivers |
![]() Data Sheet |
![]()
|
|
||||||||||||
![]() |
![]() IRAM136-1060A |
![]() International Rectifier |
![]() Motor / Motion / Ignition Controllers & Drivers |
![]() Data Sheet |
![]()
|
|
||||||||||||
![]() |
![]() IRAM136-1060B |
![]() International Rectifier |
![]() Motor / Motion / Ignition Controllers & Drivers |
![]() Data Sheet |
![]()
|
|
||||||||||||
(China (Mainland))









