Product Summary
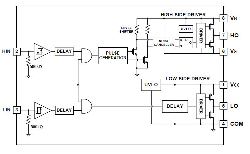
The FAN7382MX is a monolithic half-bridge gate driver IC for driving MOSFETs and IGBTs which operate up to +600V. Fairchild’s high voltage process and common-mode noise canceling technique give stable operation of high-side driver under high dv/dt noise circumstances. Advanced level shift circuit allows high-side gate driver operation up to VS=-9.8 V(typ.) for VBS=15 V. The input logic level is compatible with standard TTL series logic gates.
Parametrics
FAN7382MX absolute maximum ratings: (1)High side offset Voltage VS: VBS-25 V to VBS+0.3 V; (2)High side floating supply voltage VB: -0.3 V to 625 V; (3)High side floating output voltage HO VHO: VS-0.3 V to VB+0.3 V; (4)Low side and logic fixed supply voltage VCC: -0.3 V to 25 V; (5)Low side output voltage LO VLO: -0.3 V to VCC+0.3 V; (6)Logic input voltage(HIN, LIN) VIN: -0.3 V to VCC+0.3 V; (7)Logic Ground Com: VCC-25 V to VCC+0.3 V; (8)Allowable offset voltage SLEW RATE dVs/dt: 50 V/ns; (9)Power Dissipation PD: 0.625 W; (10)Thermal resistance, junction to ambient Rthja: 200℃/W; (11)Junction Temperature TJ: 150℃; (12)Storage Temperature TS: 150℃.
Features
FAN7382MX features: (1)Floating Cannel Designed For Bootstrap Operation To +600V; (2)Typically 350mA/650mA Sourcing/Sinking Current Driving Capability For Both Channels; (3)Common-Mode dv/dt Noise Canceling Circuit; (4)Extended Allowable Negative VS Swing To -9V For Signal Propagation @ VCC=VBS=15V; (5)VCC & VBS Supply Range From 10V To 20V; (6)UVLO Functions For Both Channels; (7)TTL Compatible Input Logic Threshold Levels; (8)Matched Propagation Delay Below 50nsec; (9)Output In-phase With Input.
Diagrams

| Image | Part No | Mfg | Description | ![]() |
Pricing (USD) |
Quantity | ||||||||||||
|---|---|---|---|---|---|---|---|---|---|---|---|---|---|---|---|---|---|---|
![]() |
![]() FAN7382MX |
![]() Fairchild Semiconductor |
![]() Power Driver ICs Half Bridge Gate Dvr |
![]() Data Sheet |
![]()
|
|
||||||||||||
![]() |
![]() FAN7382MX_WS |
![]() |
![]() IC GATE DRIVER HI/LOW SIDE 8SOIC |
![]() Data Sheet |
![]()
|
|
||||||||||||
(China (Mainland))










